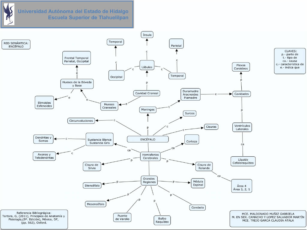
Red semántica encéfalo

El encéfalo está situado en la cavidad craneana, está recubierto por meninges; Piamadre, duramadre y aracnoides respectivamente, líquido cefalorraquídeo o cerebroespinal y huesos de la bóveda del cráneo.
Los huesos de la base del cráneo son: Etmoides y esfenoides.
El cerebro se subdivide en varias áreas para facilitar su estudio: Hemisferios cerebrales, derecho e izquierdo, limitados por la cisura interhemisférica o longitudinal, cada hemisferio se subdivide en lóbulos, cuyos nombres corresponden a los huesos del cráneo; Frontal, parietal, occipital, temporal, de la ínsula o lóbulo de Reil respectivamente.
El tejido nervioso externo de los hemisferios cerebrales es la sustancia gris que constituye la corteza cerebral, formada por somas o pericarion, mide de 2-4 mm y es la responsable de las funciones corticales superiores (razonamiento, memoria, lecto-escritura).
La corteza está dispuesta en pliegues que forman porciones elevadas llamadas circunvoluciones, separadas por canales poco profundos llamados surcos. Internamente los hemisferios cerebrales están constituidos por sustancia blanca, la cual contiene axones o cilindroejes y fibras mielinizadas que conectan las áreas corticales entre sí y con otras estructuras del sistema nervioso.
Las cisuras más importantes son: Cisura de Silvio y cisura de Rolando.
Al conjunto de áreas de la corteza se les denomina mapa de Brodmann y en él cada una de las áreas que lo constituyen recibe un número.
El líquido cefalorraquídeo se produce en los plexos coroideos, localizados en los ventrículos laterales, circula por el espacio subaracnoideo.
El diencefalo o cerebro intermedio se localiza entre los hemisferios cerebrales y el tallo cerebral, incluye tálamo, hipotálamo, núcleos basales y sistema límbico.
El tallo o tronco cerebral está compuesto por mesencéfalo, puente de Varolio o protuberancia anular y bulbo raquídeo. Estas estructuras conectan al cerebro y al diencefalo con la medula espinal.
La médula espinal es la parte del sistema nervioso que se aloja en el canal vertebral.
La interacción de las estructuras anatómicas y fisiológicas, se describen en la siguiente red semántica:



[a] Profesores Investigadores de la Universidad Autónoma del Estado de Hidalgo <<