Modelo keynesiano

Summary

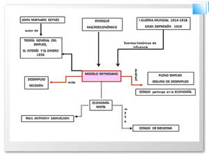
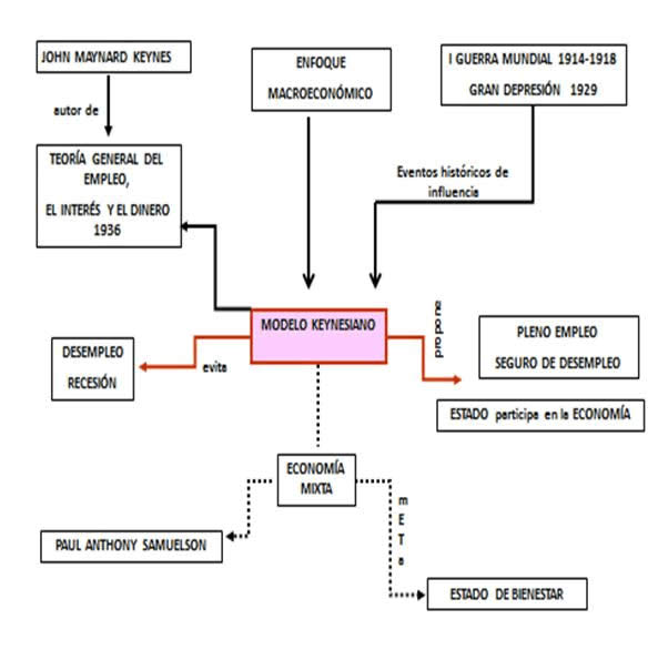
El presente trabajo contiene las características del que Modelo  Keynesiano, que es una de las corrientes económicas más importantes del siglo pasado, cuyo origen se debe fundamentalmente al cambio histórico-político que vivió el mundo después de la Primera Guerra Mundial y la Gran Depresión Económica de E.U.A. Es de vital importancia destacar que este modelo es el precursor de la Economía Mixta y el primero en abordar el enfoque macroeconómico.


Palabras clave: Empleo, Desempleo, Recesión, Economía mixta, Estado de bienestar

Abstract

This work contains features that Keynesian model, which is one of the major economic trends of the last century, whose origin is mainly due to historical and political changes experienced by the world after World War I and the Great Depression in U.S. It is vital to note that this model is the precursor of the Mixed Economy and the first to address the macroeconomic approach.


Keywords: Employment, Unemployment, Recession, Mixed economy, Welfare state

 

 

 

Bibliography

Estructura Económica, Política y Social de México

Delgado de Cantú

Gloria María

Ed. Pearson Educación

2003



[a] Profesor Investigador de la Universidad Autónoma del Estado de Hidalgo