Carbohidratos

Summary

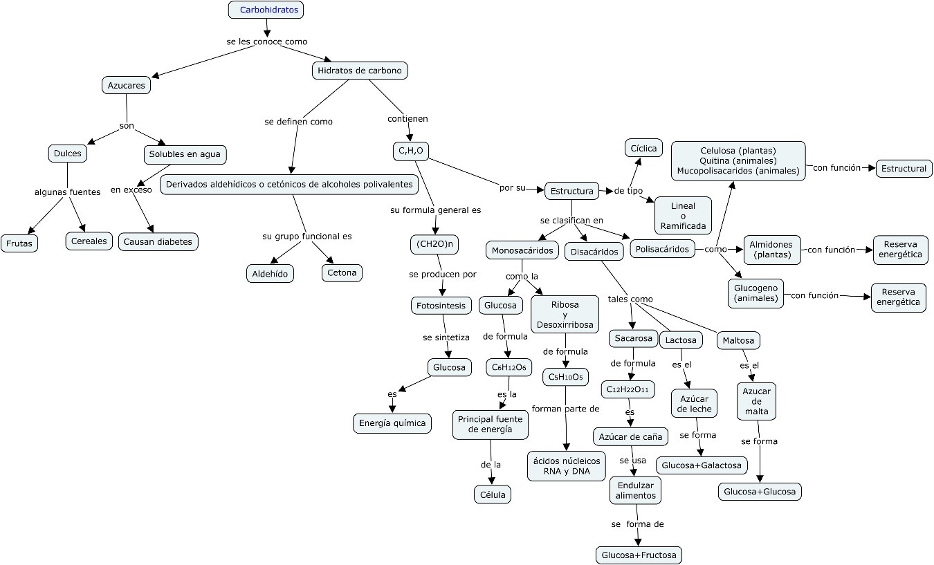
Las biomoléculas orgánicas conocidas también como hidratos de carbono, azucares contienen en su estructura C, H y O, su grupo funcional es un aldehído (-CHO) o una cetona (-CO-), su fórmula general es (CH2O)n, se definen como derivados aldehídos o cetónicos de alcoholes polivalentes. Se producen por reacción de fotosíntesis en las plantas en la cual se sintetiza la glucosa que es energía química generada a partir de CO2, agua y energía solar. En general se clasifican en monosacáridos los cuales son azucares simples, las pentosas y hexosas son las más importantes biológicamente tales como la ribosa, desoxirribosa, fructosa, glucosa, galactosa, los disacáridos se forman de la unión de dos monosacáridos conectados por enlace glucosidico, los más importantes biológicamente son la sacarosa, la lactosa y la maltosa, los polisacáridos son de estructura compleja se forman por unión de muchas unidades de monosacáridos unidos por enlaces glucosidicos, los más importantes biológicamente son el glucógeno, almidón, quitina, mucopolisacaridos y la celulosa. Son importantes en la dieta del ser humano, en las cantidades requeridas para llevar a cabo funciones biológicas en la células del ser humano, los carbohidratos en exceso dañan la salud del cuerpo debido a estos son la causa de la diabetes.


Palabras clave: biomoléculas, Hidratos de carbono, azucares, fotosíntesis, plantas glucosa, energía, monosacáridos, disacáridos, polisacáridos, enlaces glucosidicos, dieta, ser humano, funciones biológicas, células, diabetes.

Abstract

Organic biomolecules known as hydrates of carbon, sugars, due to these carbohydrates contain in their structure C, H and O, their functional group is an aldehyde (-CHO) or a ketone (-CO-), its general formula is (CH2O) N, is defined like aldehyde or ketone derivatives of polyhydric alcohols. They are produced by reaction of photosynthesis in the plants in which the glucose is synthesized in chemical energy which is generated from CO2, water and solar energy. In general is classified in monosaccharides which are simple sugars, the pentose and hexose are the most biologically important such as ribose, deoxyribose, fructose, glucose, galactose, the disaccharides are formed from the union of two monosaccharides connected by glycosidic bond, the Most important biologically are sucrose, lactose and maltose, the polysaccharides are of complex structure are formed by many units of monosaccharides united for glycosidics bonds, the most biologically important are glycogen, starch, chitin, mucopolysaccarides and cellulose. They are important in the diet of the human being, in amounts required to carry out biological functions in the cells of human being, the carbohydrates in excess damage the health of the body due to these are cause of diabetes.


Keywords: biomolecules. Hydrates of carbon, sugars, photosynthesis, plants glucose, energy, monosaccharides, disaccharides, polysaccharides, glycosidics bonds, diet human being, biological functions, cells, diabetes.


References

Angeles, G. F. (2010). Biología+competencias+aprendizaje+vida. México: Pearson.


[a] Escuela Preparatoria Número 4, Universidad Autónoma del Estado de Hidalgo. Correo: marina_lopez2368@uaeh.edu.mx


Share in: