Juego Modificado

Summary

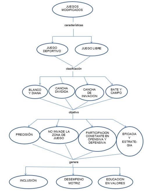
En la actualidad se cuentan con un total de treinta y dos estrategias didácticas de educación física que nos facilitan el poder trabajar desde la actividad física para cumplir con el plan estudios que nos solicitan a nivel medio superior. En específico la estrategia didáctica de los juegos modificados nos permite orientar al alumno por el gusto de algún deporte, sin la exclusión de ningún miembro del grupo en las actividades, favoreciendo el desarrollo motriz y su gusto por la actividad física.


Palabras clave: Juego modificado, inclusión y gusto por la actividad.

Abstract

Currently there are a total of thirty-two Physical education didactic strategies that facilitate the power to work from physical activity to meet the curriculum that do not request a higher average level. Specifically, the didactic strategy of the modified games allow us to orient the student for the taste of a sport, without excluding any member of the group in the activities, favoring the motor development and his taste for physical activity


Keywords: Modified game, inclusion and taste for activity.

 

Bibliography

http://www.efescolarizados.com/publicaciones1.html

https://es.scribd.com/document/246160137/Juegos-Modificados-Blog


[a] Profesor Escuela Preparatoria N°3


Share in: