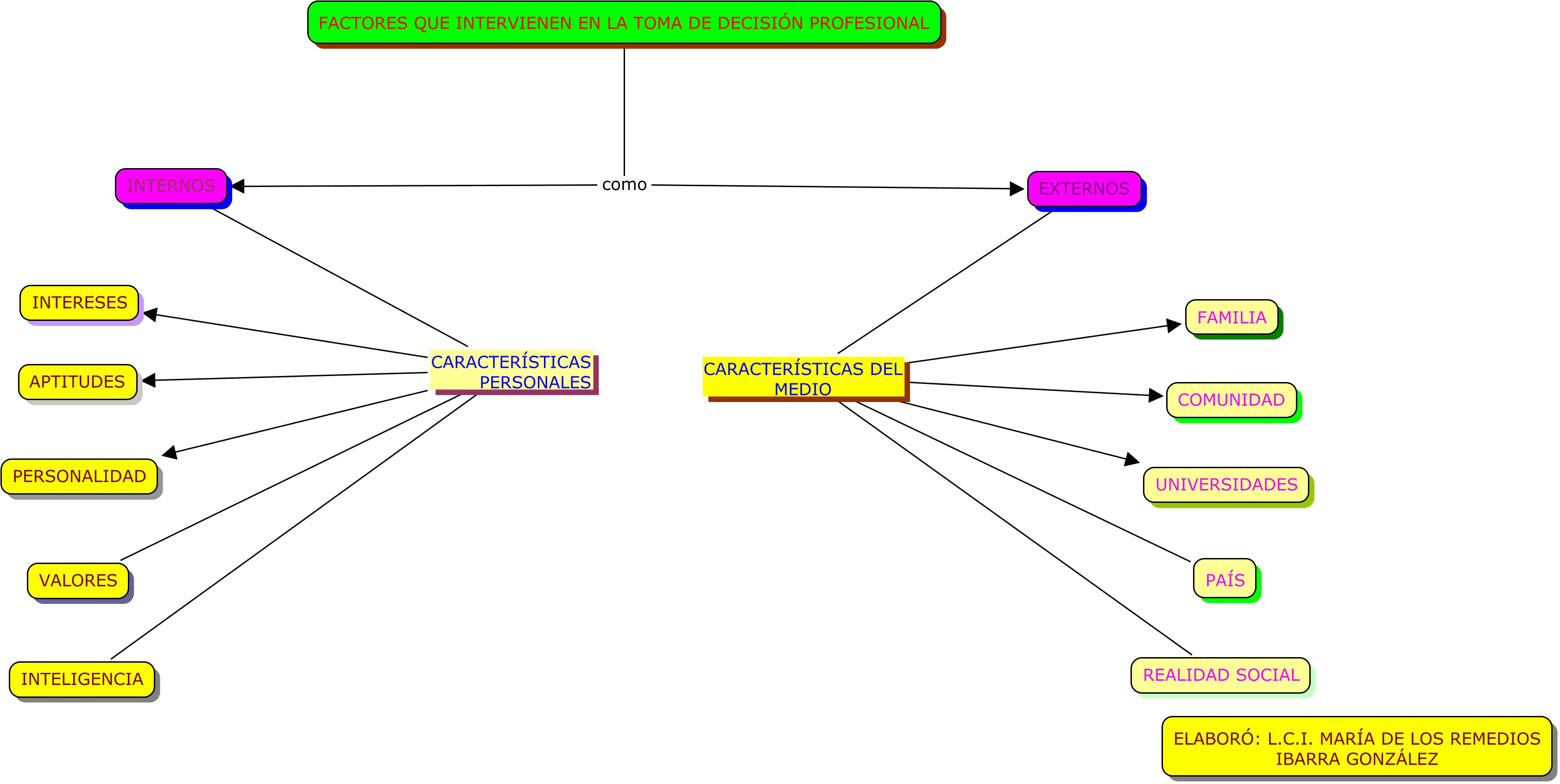
Factores que intervienen en la toma de decisión profesional

Summary

Este mapa conceptual resume los factores que intervienen en la toma de decisión profesional, como las características personales y las características del medio.


Palabras clave: Decisión Profesional.

Abstract

This conceptual map summarizes the factors involved in career decision making, such as personal characteristics and the characteristics of the medium.


Keywords: Professional decision.

Bibliography

Un Enfoque Sistémico.
Verónica Valdés Salmeron.
Tercera Edición,
Edit. Pearson


[a]Teacher Escuela Preparatoria No. 3