Política de fortalecimiento al turismo sustentable en la zona sur de quintana roo, 2011-2016

Summary

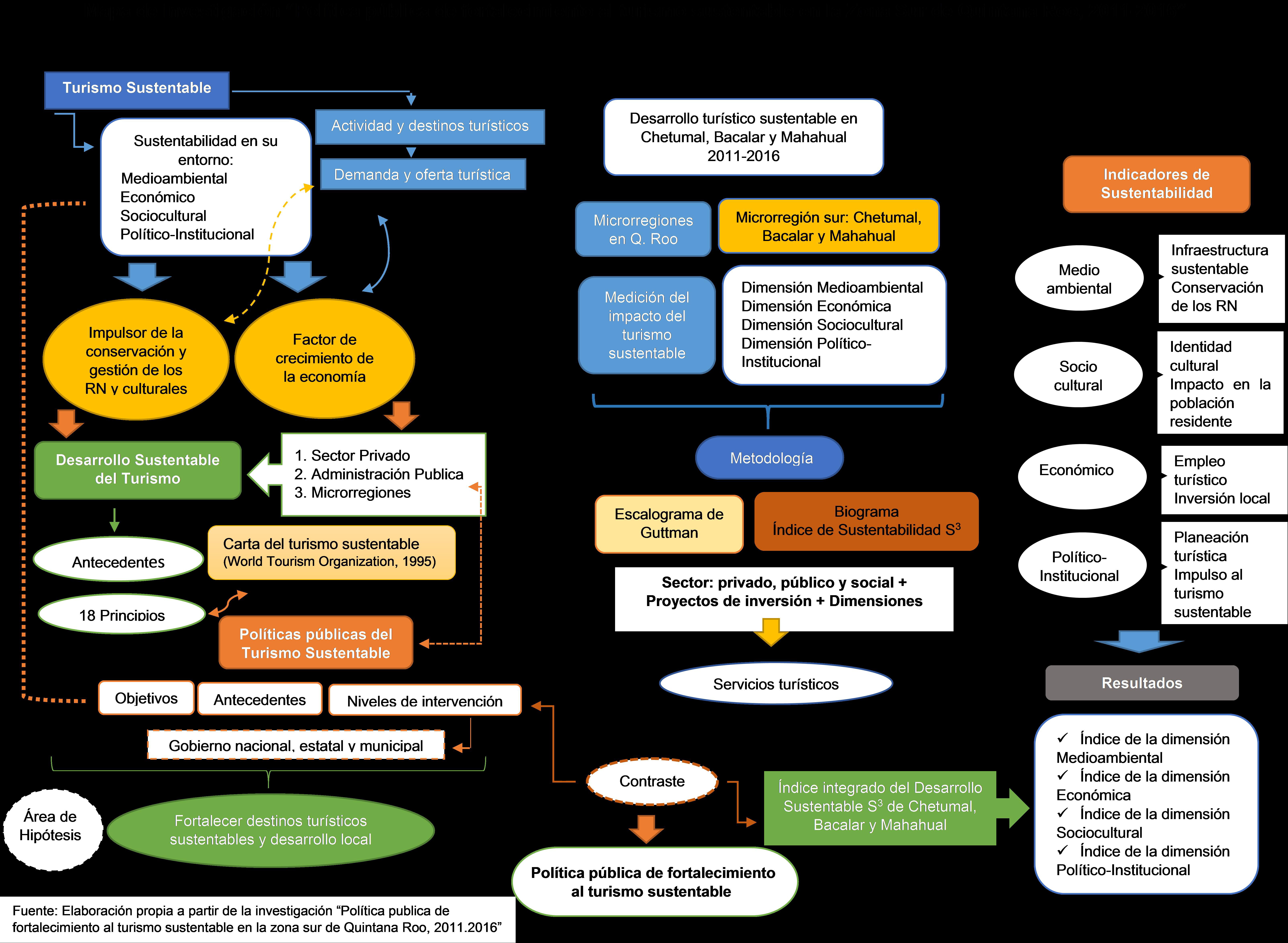
El mapa se centra en el proyecto de investigación realizado por la alumna de la Maestría en Economía del Sector Público Sharon Grisel Olmedo Medina. Se estructura como resultado de la estancia académica realizada en el Instituto de Ciencias Económico Administrativas de la Universidad Autónoma del Estado de Hidalgo en el periodo del 07 de noviembre al 11 de noviembre del 2016.

La investigación tiene como objetivo determinar la pertinencia de las políticas públicas del sector turístico en relación al desarrollo turístico sustentable de la Zona Sur de Quintana Roo, para potenciar las aptitudes endógenas de los servicios turísticos, por un lado, siendo impulsor de la conservación de los recursos naturales y culturales que son patrimonio de la microrregión y promover el desarrollo de procesos económicos, que permitan la creación de empleo, competitividad en el destino, a la reactivación productiva y desarrollo del ser social, en un marco de sustentabilidad y respeto de las identidades locales.


Palabras clave: Turismo sustentable, Desarrollo local, Políticas pública

Abstract

The map focuses on the research project carried out by Sharon Grisel Olmedo Medina's Master's Degree in Public Sector Economics. It is structured as a result of the academic stay in the Institute of Economic and Administrative Sciences of the Autonomous University of the State of Hidalgo in the period from November 7 to November 11, 2016.

The objective of the research is to determine the relevance of public policies of the touristic sector in relation to the sustainable touristic development of the south of Quintana Roo to enhance the endogenous skills of touristic services. On the one hand, promoting the conservation of the natural and cultural resources that are the heritage of the micro-region; on the other hand, encouraging the development of economic processes that allows the creation of employment, competitiveness in the destination, productive reactivation and development of the social being in a framework of sustainability and respect for local identities


Keywords: Sustainable tourism I local development I public policies

Olmedo, S. (2016). Política de fortalecimiento al turismo sustentable en la Zona Sur de Quintana Roo. Tesis de Maestría. Universidad de Quintana Roo.



[a] Lic. de la Universidad de Quintana Roo

[b] Dra. de la Universidad de Quintana Roo


Share in: